UPnPsdk 0.1
Universal Plug and Play +, Software Development Kit
 
Loading...
Searching...
No Matches

The URI module contains all classes and free functions to manage Uniform Resource Identifier (URI) as specified with RFC 3986. More...

Classes

class  UPnPsdk::CComponent
 Base class of a component. More...
 
class  UPnPsdk::CScheme
 Scheme component of a URI. More...
 
class  UPnPsdk::CUserinfo
 Userinfo subcomponent from an authority component of a URI reference. More...
 
class  UPnPsdk::CHost
 Host subcomponent from an authority component of a URI reference. More...
 
class  UPnPsdk::CPort
 Port subcomponent from an authority component of a URI reference. More...
 
class  UPnPsdk::CAuthority
 Authority component of a URI reference. More...
 
class  UPnPsdk::CPath
 Path component of a URI reference. More...
 
class  UPnPsdk::CQuery
 Query component of a URI reference. More...
 
class  UPnPsdk::CFragment
 Fragment component of a URI reference. More...
 
class  UPnPsdk::CPrepUriStr
 Internal class to prepare the input URI string, Not publicly usable. More...
 
class  UPnPsdk::CUriRef
 This is a URI reference. More...
 
class  UPnPsdk::CUri
 Representing a URI that can be modified with a relative reference. More...
 

Functions

UPnPsdk_VIS void UPnPsdk::remove_dot_segments (std::string &a_path)
 Remove dot segments from a path.
 
 UPnPsdk::CPrepUriStr::CPrepUriStr (std::string &a_uriref_str)
 Initialize the helper class.
 
UPnPsdk_VIS int parse_uri (const char *in, size_t max, uri_type *out)
 Parses a uri as defined in RFC 3986 (Uniform Resource Identifier).
 
bool UPnPsdk::anonymous_namespace{uri.cpp}::is_ipv4_addr (const std::string &ip)
 Check if string is a valid IPv4 address.
 
bool UPnPsdk::anonymous_namespace{uri.cpp}::is_dns_name (const std::string &label)
 Check if a string conforms to a DNS name.
 
std::string_view UPnPsdk::anonymous_namespace{uri.cpp}::get_scheme (std::string_view a_uri_sv)
 Separates the scheme component from a URI.
 
std::string_view UPnPsdk::anonymous_namespace{uri.cpp}::get_authority (std::string_view a_uriref_sv)
 Separates the authority component from a URI reference.
 
std::string_view UPnPsdk::anonymous_namespace{uri.cpp}::get_userinfo (std::string_view a_uriref_sv)
 Separates the authority userinfo subcomponent from a URI reference.
 
std::string_view UPnPsdk::anonymous_namespace{uri.cpp}::get_host (std::string_view a_uriref_sv)
 Separates the authority host subcomponent from a URI reference.
 
std::string_view UPnPsdk::anonymous_namespace{uri.cpp}::get_port (std::string_view a_uriref_sv)
 Separates the authority port subcomponent from a URI reference.
 
std::string_view UPnPsdk::anonymous_namespace{uri.cpp}::get_path (std::string_view a_uriref_sv)
 Separates the path component from a URI reference.
 
std::string_view UPnPsdk::anonymous_namespace{uri.cpp}::get_query (std::string_view a_uriref_sv)
 Separates the query component from a URI reference.
 
std::string_view UPnPsdk::anonymous_namespace{uri.cpp}::get_fragment (std::string_view a_uriref_sv)
 Separates the fragment component from a URI reference.
 
void UPnPsdk::anonymous_namespace{uri.cpp}::merge_paths (CPath &a_path, const CUriRef &a_base, const CUriRef &a_rel)
 Merge a relative reference to a base URI.
 

Detailed Description

The URI module contains all classes and free functions to manage Uniform Resource Identifier (URI) as specified with RFC 3986.

It follows the recommendation of RFC 3986 4.1.:

‍A URI-reference is typically parsed first into the five URI components, in order to determine what components are present and whether the reference is relative.

All thrown exceptions from this module are std::invalid_argument.

Classes and Abstraction of the URI module

Abstraction layer 0

It is the UPnPsdk::CComponent class. It specifies the common properties of a component and is base class of every named component class.

All five named components scheme, authority with subcomponents userinfo and host and port, path, query, fragment have its own class that is derived from UPnPsdk::CComponent. They are all initialized by their constructors with the whole input URI string to ensure they all have the same source for parsing and extract its specific information as defined by RFC 3986. Their Attributes are protected so there is only access to them with "getter" member functions.

The constructor of a named component class always tries to extract its component from the input URI string and reflects it in its UPnPsdk::CComponent::STATE. No dependencies with other components are checked on this abstraction layer. Only conditions like valid characters etc. defined for the component are checked. For example no error is reported if a "http" URI does not have a host component available. This is checked on a higher abstraction layer that manage the dependencies of components.

Abstraction layer 1

This is the UPnPsdk::CUriRef class, the representation of a URI reference. Its member variables are named component objects. The constructor only verifies a URI. It always accepts a valid relative reference because that only makes sense together with a URI that is used as base URI for a relative reference. Verifying the relative reference is made on a higher abstraction layer that merges the base URI and the relative reference.

Abstraction layer 2

This is the UPnPsdk::CUri class. Its member variables are mainly two UPnPsdk::CUriRef objects for base URI and resulting target URI. The constructor initializes the base URI. The class accepts an optional relative reference and will then transform it with the base URI to a resulting target URI if it is valid.

Function Documentation

◆ remove_dot_segments()

void UPnPsdk::remove_dot_segments ( std::string &  a_path)

Remove dot segments from a path.

This function directly implements the "Remove Dot Segments" algorithm described in RFC 3986 section 5.2.4. If it cannot find something to remove it just do nothing with the path.

Examples:

remove_dot_segments("/foo/./bar"); // results to "/foo/bar"
remove_dot_segments("/foo/../bar"); // results to "/bar"
remove_dot_segments("../bar"); // results to "bar"
remove_dot_segments("./bar"); // results to "bar"
remove_dot_segments(".../bar"); // results to ".../bar" (do nothing)
remove_dot_segments("/./hello/foo/../bar"); // results to "/hello/bar"
UPnPsdk_VIS void remove_dot_segments(std::string &a_path)
Remove dot segments from a path.
Definition uri.cpp:73
Parameters
[in,out]a_pathReference of a string representing a path with '/' separators and possible containing ".." or "." segments. The path is modified in place.

Definition at line 73 of file uri.cpp.

+ Here is the caller graph for this function:

◆ CPrepUriStr()

UPnPsdk::CPrepUriStr::CPrepUriStr ( std::string &  a_uriref_str)

Initialize the helper class.

Normalize percent encoded characters of a URI reference string to upper case hex digits (RFC3986_2.1.)

Corrections are made in place. The size of the corrected string doesn't change.

Exceptions
std::invalid_argumentif invalid percent encoding is detected.
Parameters
[in]a_uriref_strInput URI string

Definition at line 866 of file uri.cpp.

◆ parse_uri()

UPnPsdk_VIS int parse_uri ( const char *  in,
size_t  max,
uri_type out 
)

Parses a uri as defined in RFC 3986 (Uniform Resource Identifier).

Handles absolute, relative, and opaque uris. Parses into the following pieces: scheme, hostport, pathquery, fragment (host with port and path with query are treated as one token). Strings in output uri_type are treated as token with character chain and size. They are not null ('\0') terminated.

Caller should check for the pieces they require.

Returns
On success: HTTP_SUCCESS
On error: UPNP_E_INVALID_URL, accessing out (arg3) then, is undefined behavior.
Parameters
[in]inCharacter string containing uri information to be parsed. It is not expected to be terminated with zero ('\0'), but may have.
[in]maxNumber of characters (strlen()) of the input string.
[out]outOutput parameter which will have the parsed uri information.

Definition at line 1111 of file uri.cpp.

+ Here is the call graph for this function:
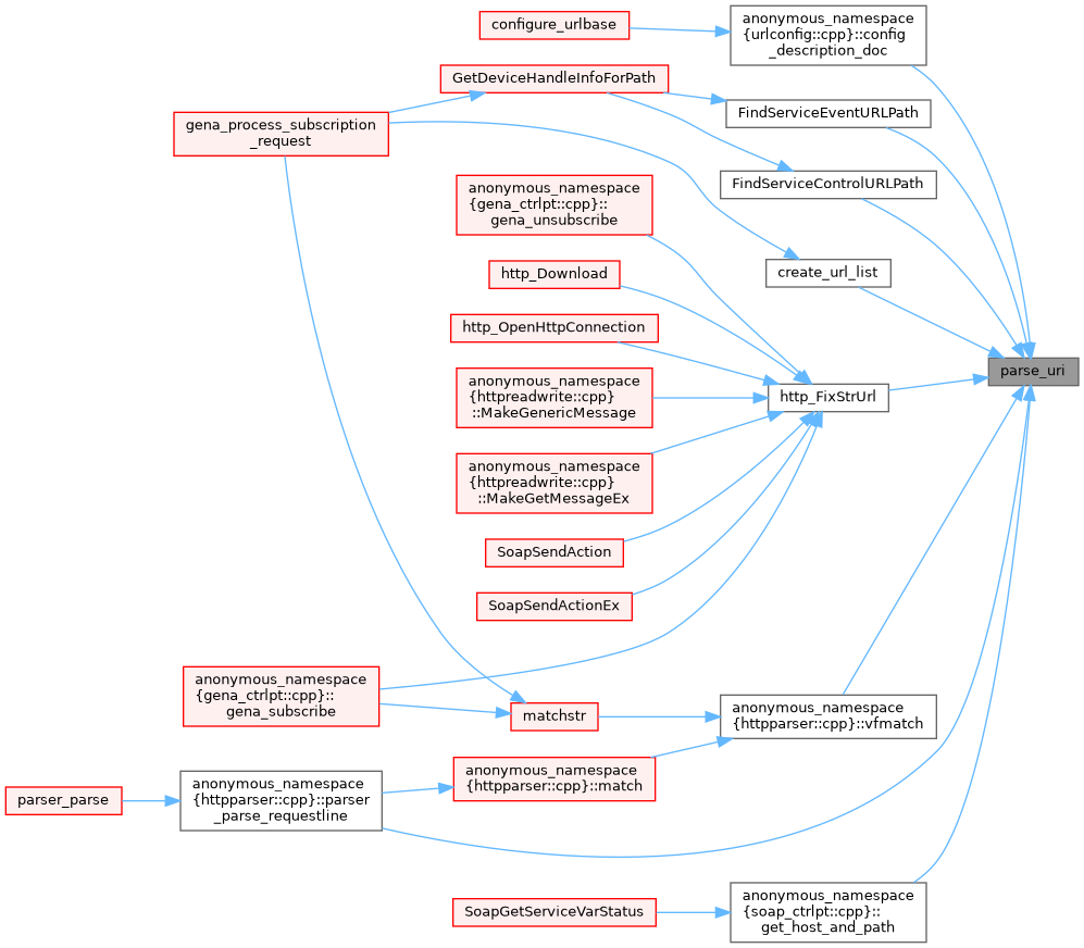
+ Here is the caller graph for this function:

◆ is_ipv4_addr()

bool UPnPsdk::anonymous_namespace{uri.cpp}::is_ipv4_addr ( const std::string &  ip)

Check if string is a valid IPv4 address.

This checks that the address consists of four octets, each ranging from 0 to 255, separated by dots.

Returns
true  if the input string is a valid IPv4 pattern. It's not resolved by DNS.
false otherwise
Parameters
[in]ipString to test.

Definition at line 39 of file uri.cpp.

+ Here is the call graph for this function:
+ Here is the caller graph for this function:

◆ is_dns_name()

bool UPnPsdk::anonymous_namespace{uri.cpp}::is_dns_name ( const std::string &  label)

Check if a string conforms to a DNS name.

Returns
true  if the input string is a valid DNS label. It's not resolved by DNS.
false otherwise
Parameters
[in]labelString to test.

Definition at line 57 of file uri.cpp.

+ Here is the call graph for this function:
+ Here is the caller graph for this function:

◆ get_scheme()

std::string_view UPnPsdk::anonymous_namespace{uri.cpp}::get_scheme ( std::string_view  a_uri_sv)

Separates the scheme component from a URI.

Returns
  • An empty string_view if scheme is undefined.
  • Only separator ':' if the scheme is empty.
  • A valid scheme pattern that always ends with separator ':'.
Parameters
[in]a_uri_svURI to parse

Definition at line 203 of file uri.cpp.

+ Here is the call graph for this function:
+ Here is the caller graph for this function:

◆ get_authority()

std::string_view UPnPsdk::anonymous_namespace{uri.cpp}::get_authority ( std::string_view  a_uriref_sv)

Separates the authority component from a URI reference.

A sender MUST NOT generate an "http" URI with an empty host identifier. A recipient that processes such a URI reference MUST reject it as invalid (RFC7230 2.7.1.). This means an authority component is mandatory for "http[s]".

Returns
  • An empty string_view if authority is undefined.
  • Double slash ("//") if the authority is empty.
  • A valid authority pattern that always starts with "//" but with no end separator.
Parameters
[in]a_uriref_svURI reference to parse.

Definition at line 292 of file uri.cpp.

+ Here is the call graph for this function:
+ Here is the caller graph for this function:

◆ get_userinfo()

std::string_view UPnPsdk::anonymous_namespace{uri.cpp}::get_userinfo ( std::string_view  a_uriref_sv)

Separates the authority userinfo subcomponent from a URI reference.

Returns
  • An empty string_view if userinfo is undefined.
  • Only separator ':' or '@' if the userinfo is empty.
  • A valid userinfo pattern without any separator.
Parameters
[in]a_uriref_svURI reference to parse

Definition at line 332 of file uri.cpp.

+ Here is the call graph for this function:
+ Here is the caller graph for this function:

◆ get_host()

std::string_view UPnPsdk::anonymous_namespace{uri.cpp}::get_host ( std::string_view  a_uriref_sv)

Separates the authority host subcomponent from a URI reference.

Returns
  • An empty string_view if host is undefined.
  • Only a separator ':' or '/' or '?' or '#' if the host is empty.
  • A valid host pattern without any separator.
Exceptions
std::invalid_argumentif URI reference with invalid host address or host name pattern is detected. No DNS lookup is performed.
Parameters
[in]a_uriref_svURI reference to parse

Definition at line 419 of file uri.cpp.

+ Here is the call graph for this function:
+ Here is the caller graph for this function:

◆ get_port()

std::string_view UPnPsdk::anonymous_namespace{uri.cpp}::get_port ( std::string_view  a_uriref_sv)

Separates the authority port subcomponent from a URI reference.

Returns
  • An empty string_view if port is undefined.
  • Only a separator ':' if the port is empty.
  • A valid port pattern without any separator.
Exceptions
std::invalid_argumentif invalid port number is detected.
Parameters
[in]a_uriref_svURI reference to parse

Definition at line 533 of file uri.cpp.

+ Here is the call graph for this function:
+ Here is the caller graph for this function:

◆ get_path()

std::string_view UPnPsdk::anonymous_namespace{uri.cpp}::get_path ( std::string_view  a_uriref_sv)

Separates the path component from a URI reference.

Returns
  • An empty string_view if the path is empty. A path is always defined for a URI (RFC3986 3.3).
  • A valid path pattern without any separator.
Parameters
[in]a_uriref_svURI reference to parse

Definition at line 669 of file uri.cpp.

+ Here is the call graph for this function:
+ Here is the caller graph for this function:

◆ get_query()

std::string_view UPnPsdk::anonymous_namespace{uri.cpp}::get_query ( std::string_view  a_uriref_sv)

Separates the query component from a URI reference.

Returns
  • An empty string_view if the query component is undefined.
  • Only a separator "?" if the query component is empty.
  • A valid query component pattern without any separator.
Parameters
[in]a_uriref_svURI reference to parse

Definition at line 747 of file uri.cpp.

+ Here is the call graph for this function:
+ Here is the caller graph for this function:

◆ get_fragment()

std::string_view UPnPsdk::anonymous_namespace{uri.cpp}::get_fragment ( std::string_view  a_uriref_sv)

Separates the fragment component from a URI reference.

Returns
  • An empty string_view if fragment component is undefined.
  • Only a separator '#' if the fragment component is empty.
  • A valid fragment component pattern without any separator.
Parameters
[in]a_uriref_svURI reference to parse

Definition at line 816 of file uri.cpp.

+ Here is the call graph for this function:
+ Here is the caller graph for this function:

◆ merge_paths()

void UPnPsdk::anonymous_namespace{uri.cpp}::merge_paths ( CPath a_path,
const CUriRef a_base,
const CUriRef a_rel 
)

Merge a relative reference to a base URI.

Parameters
[out]a_pathResulting merged paths object
[in]a_basebase URI object
[in]a_relRelative reference object

Definition at line 1001 of file uri.cpp.

+ Here is the call graph for this function:
+ Here is the caller graph for this function: